搜索:
首页
关于我们
新闻动态
产品展示
工程业绩
招贤纳士
联系我们
NTL-1A 温湿度控制器
NTL-2A 智能排水除湿器
NTL-20S SF6气体检漏仪(便携式)
NTL-30H SF6气体回收装置
NTL-40W 便携式微水仪
NTL-50G 便携式局放仪
NTL-2000 GIS高压带电显示闭锁装置
NTL-3000 SF6气体泄漏报警系统
NTL-3001 变压器铁芯接地在线监测系统
NTL-3002 变压器绝缘套管在线监测系统
NTL-3006 变压器油色谱在线监测系统
NTL-3011 SF6微水密度在线监测系统
NTL-3015B 变压器局部放电在线监测系统
NTL-3015G GIS局部放电在线监测系统
NTL-3015K 开关柜局部放电在线监测系统
NTL-3016G 断路器机械特性在线监测系统
NTL-3018 避雷器在线监测系统
NTL-306系列 开关柜无线测温装置
NTL-5100系列 开关柜智能操控装置
NTL-5200 电子式击穿保险器
NTL-5300系列 数字式嵌入安装电能表(LCD显示型)
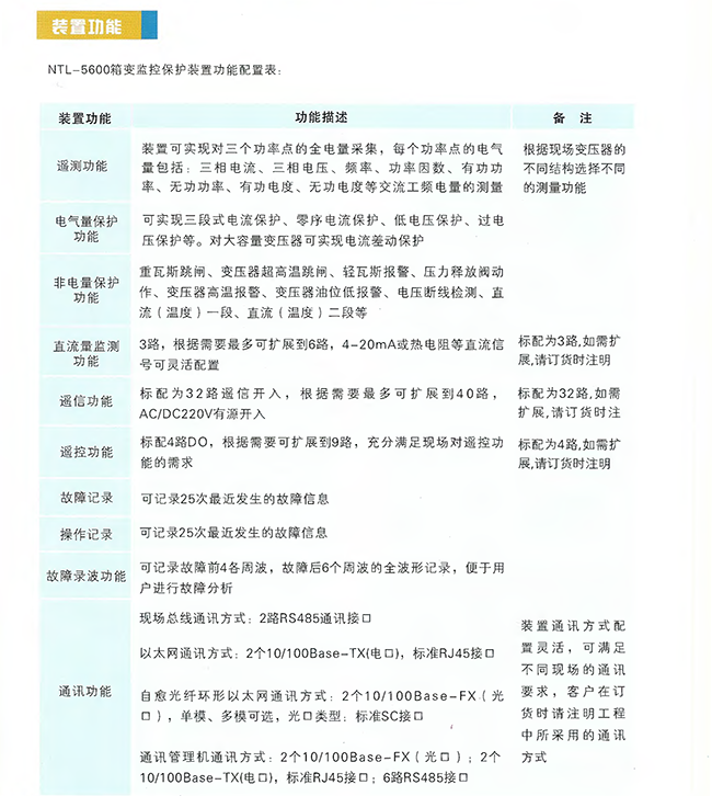
NTL-5600 箱变监控保护装置
NTL-7100 多次脉冲电缆故障监测系统
NTL-8000 低压电动机保护器
NTL-H系列 红外窗口
NTL-GX-3066(YG) 变电柜荧光光纤测温系统
NTL-GX-3066(GS) 光纤光栅开关柜测温系统
NTL-5600箱变监控保护装置
Copyright @ 2020 南京通陆电力设备有限公司 地址:南京市建邺区应天西路99号 电话:025-86428232 025-86428285
苏ICP备17002216号-1